Aplicações
A exploração em águas profundas enfrenta desafios severos, como alta pressão, escuridão, ambientes eletromagnéticos complexos e operações de longa duração. Em equipamentos como submersíveis não tripulados de águas profundas e plataformas de mapeamento subaquático, sistemas de navegação inercial (INS...
LEIA MAISA função de um TVS (Supressor de Tensão Transitória) é proteger circuitos eletrônicos contra danos causados por sobretensões transitórias (como descargas atmosféricas e eletrostáticas). Ele garante a segurança do circuito limitando e desviando rapidamente a energia da sobretensão. No projeto de um...
LEIA MAISO principal desafio no levantamento marítimo reside na determinação precisa da posição, atitude e estado de movimento da plataforma de levantamento em ambientes oceânicos abertos, onde faltam referências externas estáveis, o que impede a obtenção de uma referência espacial estável para equipamentos...
LEIA MAISNa vasta planície do norte da China, um grande drone agrícola com mais de três metros de envergadura desliza suavemente sobre campos de trigo a uma altitude de cinco metros. Ao contrário das operações de pulverização tradicionais, este drone mantém uma estabilidade excepcional enquanto navega pelas...
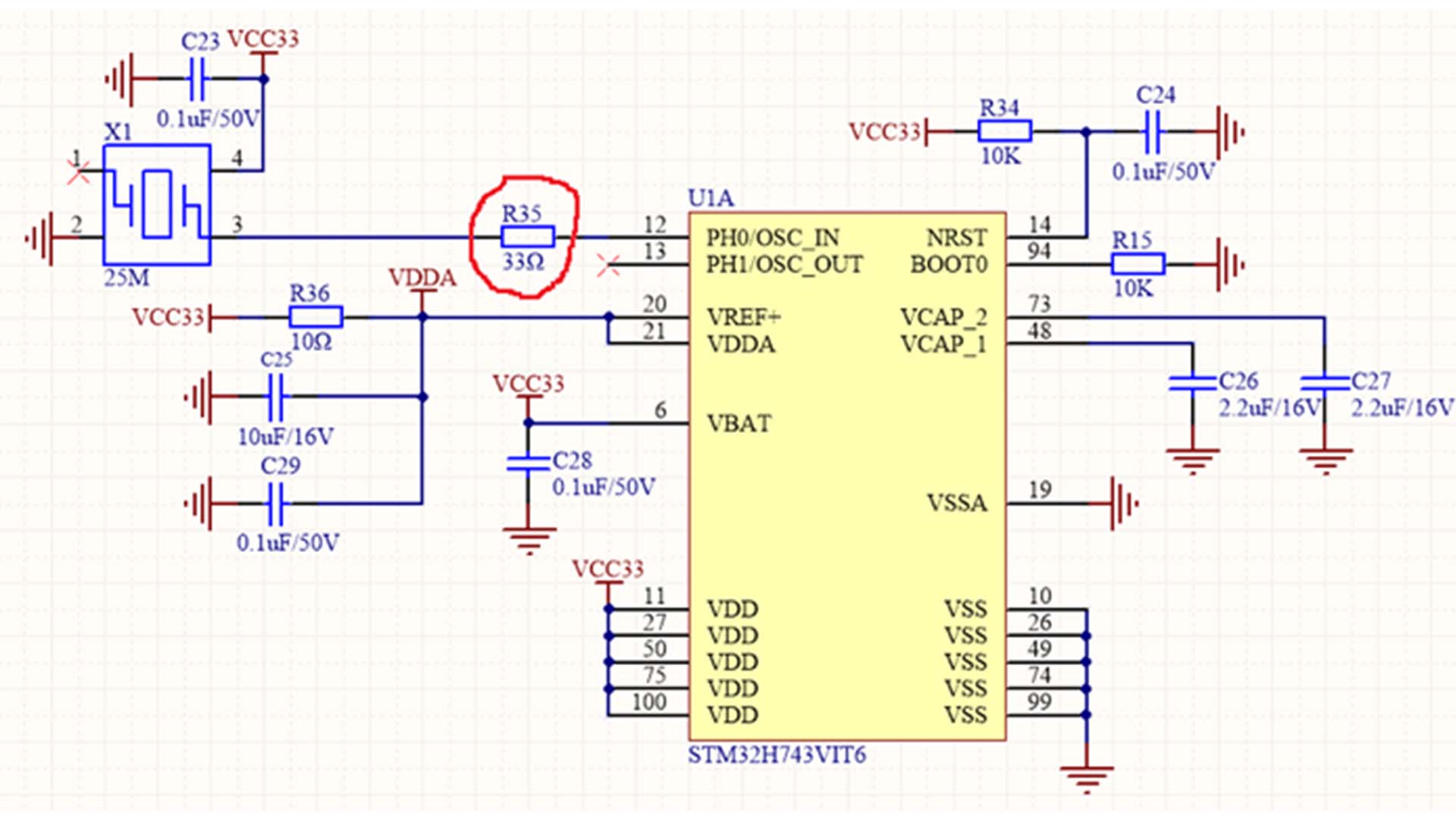
LEIA MAISAo projetar o diagrama do circuito de clock para um microcontrolador, se um oscilador de cristal ativo for usado como fonte de clock, um resistor de algumas dezenas de ohms é geralmente adicionado à sua saída. Este resistor serve principalmente aos seguintes propósitos:1. Adaptação de ImpedânciaQua...
LEIA MAISNa era do rápido avanço da tecnologia de drones, seja para levantamentos e mapeamento aéreo de alta definição, proteção de plantas na agricultura de precisão ou entrega de suprimentos de emergência e monitoramento ambiental complexo, os drones evoluíram de simples brinquedos controlados remotamente...
LEIA MAISSabemos que, para melhorar a capacidade anti-interferência dos sistemas de comunicação, as interfaces RS485, CAN bus, USB e Ethernet utilizam transmissão de sinal diferencial. A transmissão diferencial é uma técnica de transmissão de sinal que difere da abordagem tradicional de linha única. A transm...
LEIA MAISNuma fase crucial do avanço global de sistemas não tripulados rumo à inteligência, capacidades de enxame e alta precisão, o desempenho dos sensores principais tornou-se um gargalo crítico que limita a melhoria da capacidade do sistema. Recentemente, a Micro-Magic, líder no projeto e fabricação de se...
LEIA MAISEm ambientes industriais, para economizar em custos de cabeamento, um sistema de dois fios de 4-20 mA é comumente utilizado. Este sistema usa dois fios para alimentar simultaneamente o sensor/transmissor de campo e transmitir o sinal analógico. Sabemos que o circuito do sensor/transmissor requer uma...
LEIA MAISUm resistor de zero ohm, também conhecido como resistor jumper, é um resistor de propósito específico. Um resistor de zero ohm não possui resistência zero; trata-se de um resistor com um valor de resistência muito pequeno. Por ter um valor de resistência, ele possui as mesmas especificações de toler...
LEIA MAISCompared with traditional accelerometers, quartz flexible accelerometers have higher accuracy and reliability. Its high precision can be reflected in the accuracy of data, while its reliability can be reflected in the stability and lifespan of equipment operation. In addition, due to the insensitivi...
LEIA MAISRecently, MEMS technology supplier Micro-Magic Inc. launched its U4930 series high-precision MEMS inertial measurement module (IMU). This product quickly attracted the attention of integrators in the fields of industrial drones, high-precision navigation, autonomous driving, and mobile surveying, t...
LEIA MAIS
Xml política de Privacidade blog Mapa do site
Direitos autorais
@ Micro-Magic Inc Todos os direitos reservados.
SUPORTADO POR REDE