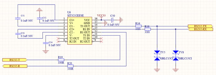
A função de um TVS (Supressor de Tensão Transitória) é proteger circuitos eletrônicos contra danos causados por sobretensões transitórias (como descargas atmosféricas e eletrostáticas). Ele garante a segurança do circuito limitando e desviando rapidamente a energia da sobretensão. No projeto de um circuito de proteção TVS, um resistor é geralmente conectado em série, como mostrado na Figura 1, onde um resistor de 22 Ω é conectado em série com as linhas de recepção e transmissão do circuito da interface de comunicação RS232. O TVS é conectado em série com o resistor para absorver energia durante eventos de sobretensão, protegendo o circuito e limitando a corrente. Essa configuração garante que, quando o circuito é ameaçado por uma sobretensão transitória, o TVS possa intervir rapidamente e absorver a sobretensão de forma eficaz, protegendo assim outros componentes do circuito contra danos. Ao mesmo tempo, o resistor em série regula ainda mais a magnitude da corrente, evitando que o TVS seja danificado por corrente excessiva enquanto absorve a sobretensão.

Figura 1 Interface de comunicação RS232
Existem geralmente duas maneiras de conectar um TVS a um resistor em série: uma é posicionar o resistor após o TVS, como mostrado na Figura 2, e a outra é conectar o resistor antes do TVS, como mostrado na Figura 3. Esses dois métodos variam dependendo do cenário de aplicação. O método de conexão frontal pode reduzir a corrente de pico, enquanto o método de conexão traseira pode realizar a divisão de tensão secundária e a limitação de corrente de forma mais eficaz.

Figura 2

Figura 3
No circuito mostrado na Figura 2, o dispositivo TVS absorve inicialmente a maior parte da corrente de pico. Posteriormente, qualquer tensão ou corrente residual restante é dividida e limitada novamente pelo resistor R2. Este projeto protege a carga a jusante de forma mais eficaz. No entanto, se a impedância da carga a jusante for muito maior que a do resistor R2, o efeito de divisão de tensão e limitação de corrente torna-se relativamente pequeno, e a função do resistor R2 é consideravelmente reduzida.
No circuito mostrado na Figura 3, considerando a magnitude da corrente de irrupção, se o surto for pequeno, um resistor de potência adequada pode ser selecionado e colocado antes do TVS. Dessa forma, o resistor absorverá uma pequena porção da corrente, reduzindo assim a corrente de irrupção (IPP). Consequentemente, a tensão de fixação (Vc) do TVS também diminuirá, aumentando ainda mais o efeito de proteção na carga a jusante.
Xml política de Privacidade blog Mapa do site
Direitos autorais
@ Micro-Magic Inc Todos os direitos reservados.
SUPORTADO POR REDE