Aplicações
A ondulação da fonte de alimentação, ou simplesmente ripple, é a flutuação periódica da tensão ou da corrente em uma fonte de alimentação. Essa flutuação representa uma ameaça potencial à operação estável de equipamentos elétricos. Ondulação excessiva na fonte de alimentação pode reduzir a eficiênci...
LEIA MAISNos testes abrangentes em águas profundas recentemente concluídos de um determinado tipo de veículo subaquático autônomo (AUV), o sistema de navegação inercial integrado M5000, resistente à pressão e baseado em fibra óptica, desenvolvido pela Micro-Magic Inc., demonstrou excelente desempenho, permit...
LEIA MAISO cabo de par trançado consiste em dois fios isolados trançados entre si, o que o torna particularmente adequado para a transmissão de sinais diferenciais. Comparado a fios paralelos, ele pode suprimir interferências com mais eficácia. As características do cabo de par trançado se refletem nos dois...
LEIA MAISNo campo da medição inercial de precisão, a inovação tecnológica e a compatibilidade de sistemas emergem como motores duplos que impulsionam o avanço da indústria. Recentemente, a Micro-Magic Inc. lançou o M3G-210/220, um medidor triaxial de alta precisão. giroscópio MEMSCom seu excelente desempenho...
LEIA MAISRecentemente, a Micro-Magic Inc. lançou oficialmente o U5000, uma unidade de medição inercial (IMU) MEMS de alto desempenho para aplicações táticas. Este produto se destaca como referência para a renomada série STIM320 da Sensonor. Fabricada nacionalmente, a IMU U5000 não só atinge o padrão de refer...
LEIA MAISA ondulação da fonte de alimentação refere-se à componente CA periódica que aparece na saída de uma fonte de alimentação CC. Sua amplitude é geralmente representada como pico a pico ou pico a vale, conforme mostrado na Figura 1. A ondulação da fonte de alimentação é causada principalmente por imperf...
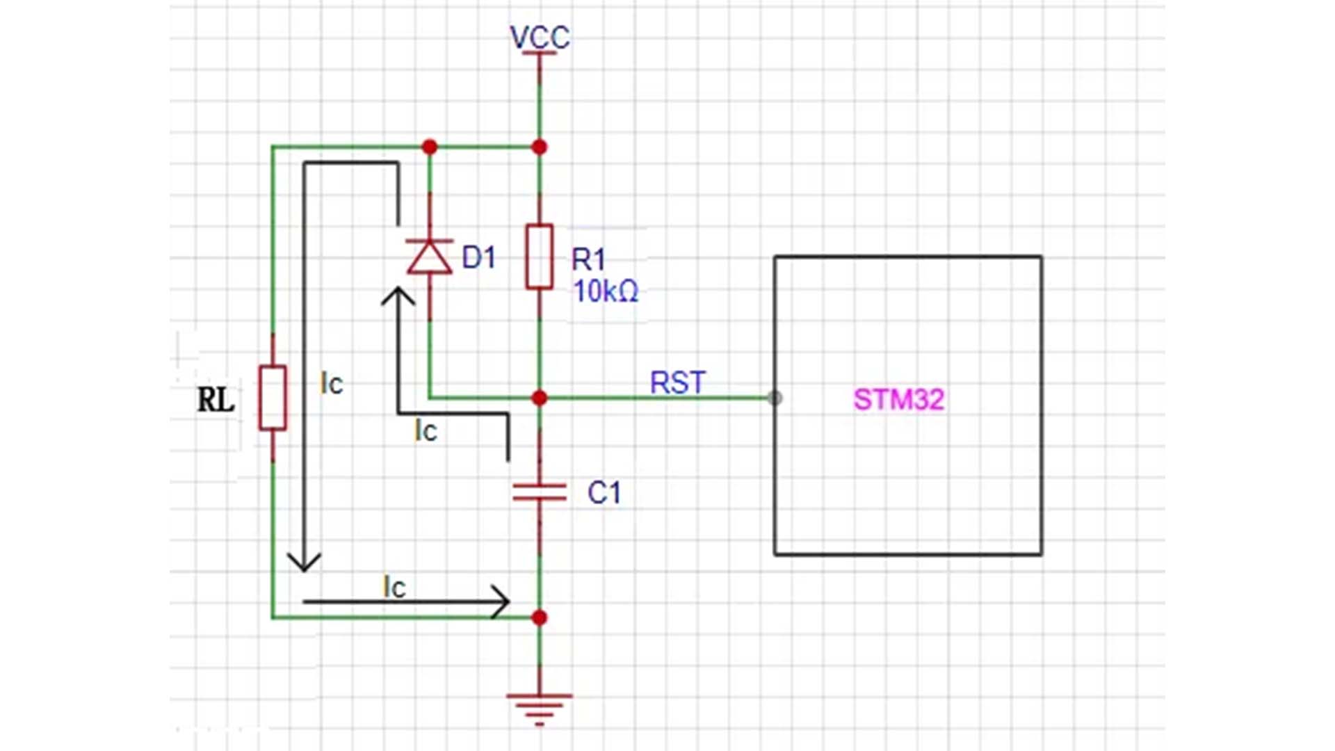
LEIA MAISNo circuito de reset do STM32 mostrado na Figura 1, um diodo de comutação é geralmente conectado em paralelo com o terminal resistivo do circuito de reset RC. A principal função desse diodo é acelerar a liberação da carga do capacitor.Figura 1 Circuito de reset do STM32Figura 2. Circuito de descarga...
LEIA MAISCom o desenvolvimento contínuo da tecnologia de automação industrial, os acelerômetros, como componentes-chave, desempenham um papel crucial em diversos equipamentos automatizados. Para garantir a precisão e a confiabilidade dos resultados das medições, é essencial selecionar o acelerômetro mais ade...
LEIA MAISNo desenvolvimento de caças, mísseis e veículos hipersônicos de nova geração, os testes de voo são uma etapa crucial para validar seu desempenho extremo e envelope de voo. Essas aeronaves frequentemente apresentam velocidades extremamente altas, sobrecargas de manobra intensas e trajetórias de voo c...
LEIA MAISOs circuitos das unidades de sensores que normalmente projetamos incluem circuitos de processamento de sinal digital (como um microcontrolador) e circuitos analógicos (incluindo o sensor de entrada e sua amplificação de sinal). Simplificando, o terra digital é o terminal de referência comum para o c...
LEIA MAISNo campo da tecnologia inercial, a precisão sempre foi a principal métrica de avaliação. IMU valor. O U503 Módulo de medição inercial MEMS em série introduzido por Micro-Magic IncCom sua precisão comparável à de giroscópios de fibra óptica, desempenho estável em toda a faixa de temperatura e design...
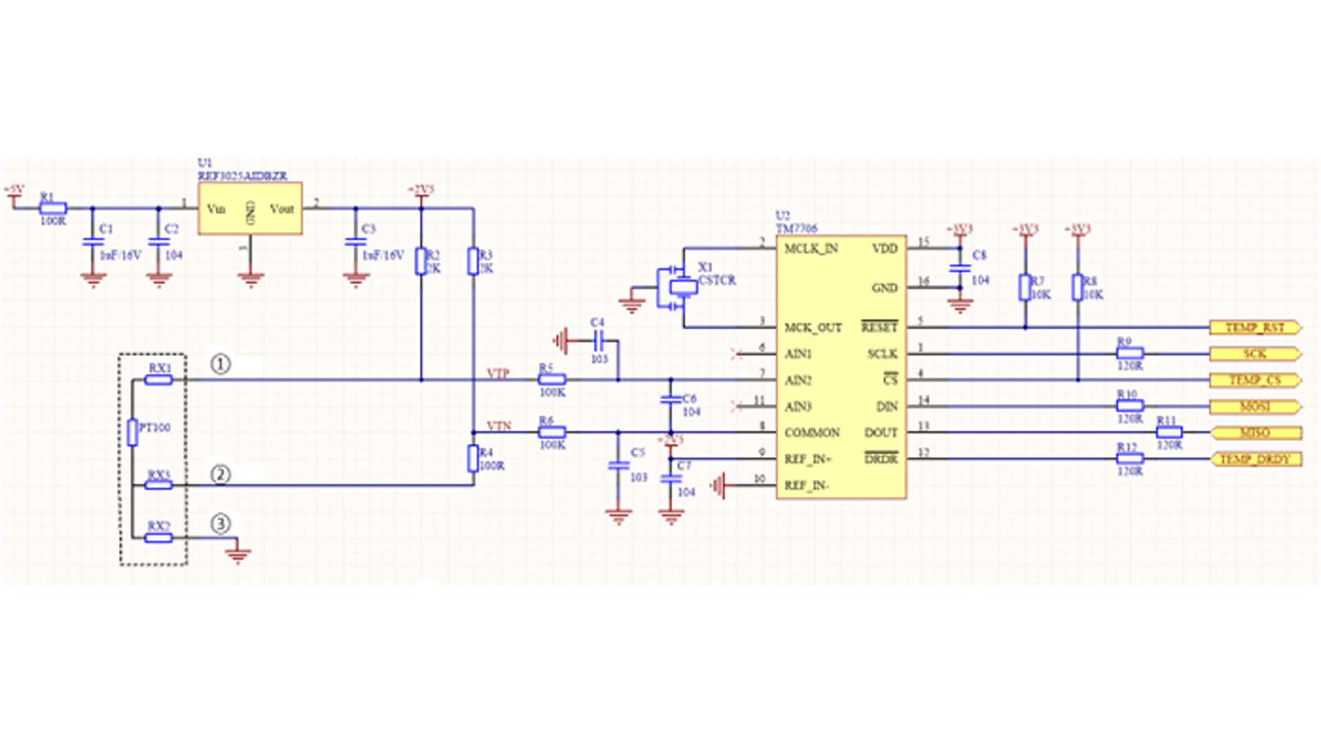
LEIA MAISThe PT100 resistance thermometer is constructed from pure platinum metal—hence its designation as a platinum resistance thermometer—and stands as the most widely utilized temperature sensor within the medium-to-low temperature range. Its primary characteristics include high measurement a...
LEIA MAIS
Xml política de Privacidade blog Mapa do site
Direitos autorais @ Micro-Magic Inc Todos os direitos reservados.
REDE SUPORTADA