
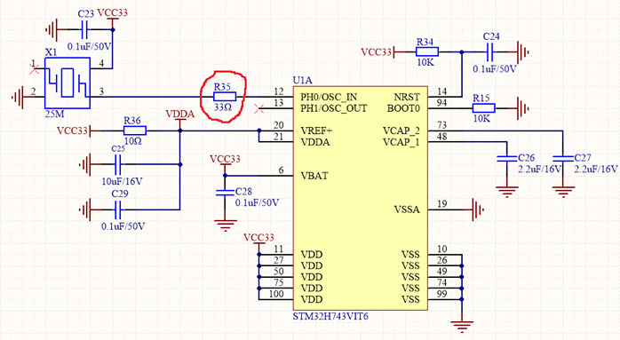
Ao projetar o diagrama do circuito de clock para um microcontrolador, se um oscilador de cristal ativo for usado como fonte de clock, um resistor de algumas dezenas de ohms é geralmente adicionado à sua saída. Este resistor serve principalmente aos seguintes propósitos:
1. Adaptação de Impedância
Quando a impedância de saída do oscilador de cristal ativo não corresponde à impedância da linha de transmissão da placa de circuito impresso (geralmente 50 Ω), pode ocorrer reflexão do sinal, causando sobretensão e oscilações. Ao adicionar um resistor de 33 Ω em série na fonte (formando uma adaptação de 50 Ω com a resistência interna do oscilador de cristal de aproximadamente 20 Ω), os sinais refletidos podem ser absorvidos, reduzindo o coeficiente de reflexão.
2. Redução das EMIs
O sinal de saída de um oscilador de cristal ativo é uma onda quadrada. As bordas íngremes e a oscilação de alta frequência resultante geram uma grande quantidade de ruído de alta frequência, que se irradia para fora, causando problemas de compatibilidade eletromagnética (CEM) e podendo afetar outras partes do sistema ou resultar em reprovação nos testes de CEM. O resistor em série suaviza as bordas do sinal, reduzindo os componentes de alta frequência e, consequentemente, a radiação eletromagnética (EMI). Esta é uma medida de supressão de EMI eficaz e de baixo custo.
3. Limitação da corrente de saída do oscilador de cristal e proteção do estágio de saída
O circuito de saída de um oscilador de cristal ativo geralmente tem capacidade limitada. Se a capacitância de entrada da carga subsequente for grande, ou se ocorrer um curto-circuito acidental (embora raro), uma grande corrente instantânea de carga e descarga será gerada no momento da transição da onda quadrada (corrente de carga i = C * dv/dt). O resistor em série pode limitar essa corrente de pico, reduzindo a carga no estágio de saída interno do oscilador de cristal, proporcionando um certo grau de proteção e melhorando a confiabilidade do sistema.
Xml política de Privacidade blog Mapa do site
Direitos autorais
@ Micro-Magic Inc Todos os direitos reservados.
SUPORTADO POR REDE