Aplicações
Nas áreas de navegação inercial, aeroespacial e medição industrial de precisão, a aquisição de sinais físicos com alta precisão e sincronização é fundamental para garantir o desempenho do sistema. O circuito de conversão A/D de 32 bits de alta precisão, projetado especificamente para acelerômetros e...
LEIA MAISEm um conversor chaveado abaixador, a corrente de pico teórica que o indutor de potência pode suportar é I.L,PK=(1+r/2)×IFORAEste é o critério para o valor mínimo da corrente nominal ou corrente de saturação do indutor de potência. O valor real selecionado deve ser maior que o valor teórico da corre...
LEIA MAISRecentemente, a Micro-Magic Inc., fornecedora de soluções em tecnologia inercial, lançou oficialmente sua nova geração de giroscópios a laser de anel. Considerada uma nova obra-prima para navegação estratégica e aplicações de medição inercial de alta precisão, o lançamento desta série de produtos r...
LEIA MAISAo projetar circuitos de fontes de alimentação chaveadas, normalmente calculamos a ondulação de saída usando a seguinte fórmula:Se o capacitor utilizado for um MLCC (Capacitor Cerâmico Multicamadas), sua ESR (Resistência Série Equivalente) é desprezível devido ao seu valor muito baixo. Portanto, com...
LEIA MAISNa era da guerra moderna em profunda evolução, a orientação autônoma precisa e confiável tornou-se um fator determinante para o sucesso no campo de batalha. Diante de ambientes eletromagnéticos cada vez mais complexos e do severo desafio da vulnerabilidade dos sistemas de navegação por satélite à in...
LEIA MAISNo circuito de reset do STM32 mostrado na Figura 1, um diodo de comutação é geralmente conectado em paralelo com o terminal resistivo do circuito de reset RC. A principal função desse diodo é acelerar a liberação da carga do capacitor.Figura 1 Circuito de reset do STM32Figura 2. Circuito de descarga...
LEIA MAISÀ medida que os sistemas não tripulados e as aplicações robóticas migram dos laboratórios para cenários industriais e militares, impõem exigências sem precedentes em termos de precisão, confiabilidade e adaptabilidade ambiental dos sensores principais, especialmente as IMUs (Unidades de Medição Iner...
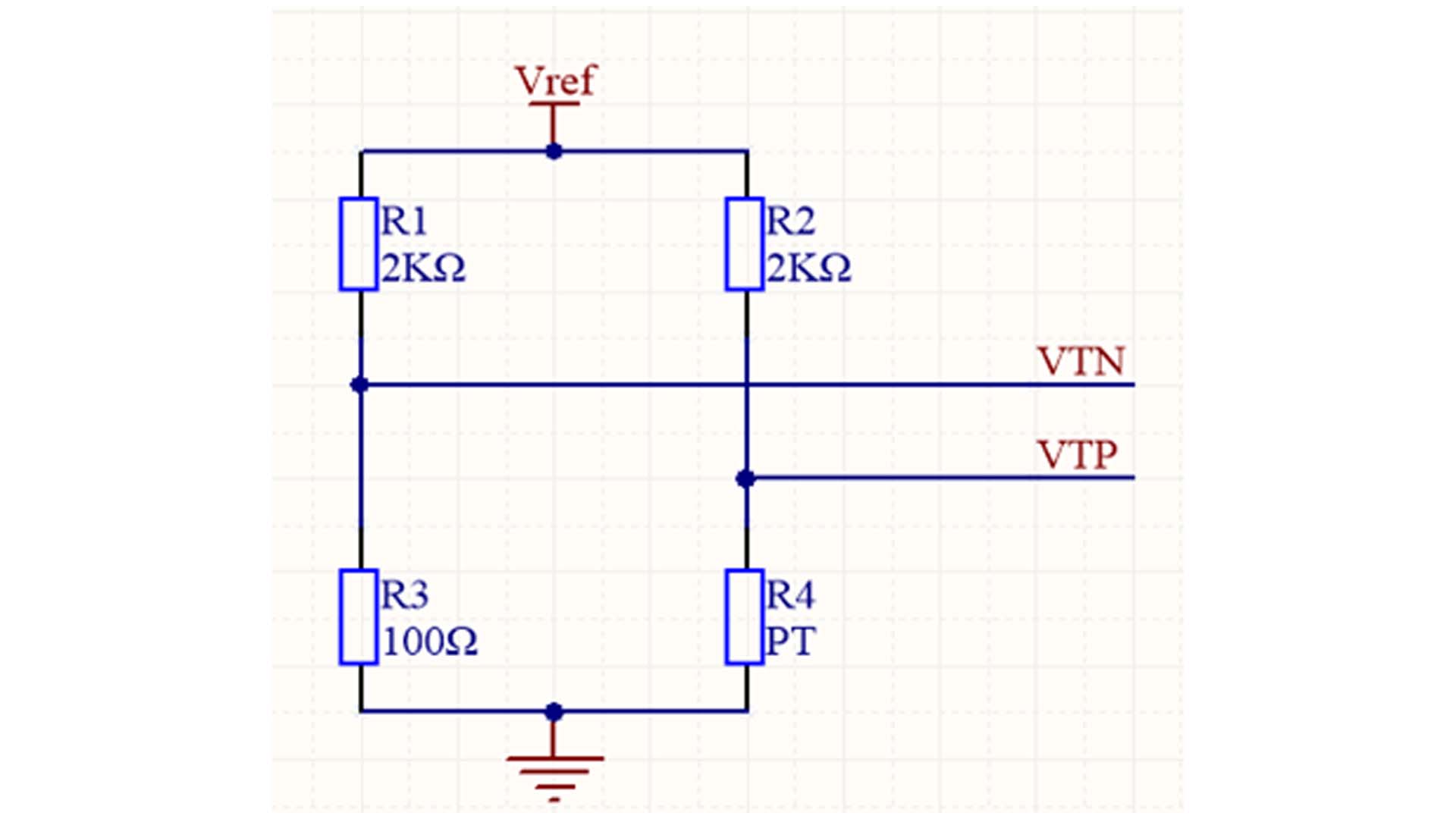
LEIA MAISIn industrial applications, to accurately measure temperature values, we typically use a PT100 bridge circuit to sample and convert resistance changes into voltage changes. To obtain different measurement ranges, the sampling resistors are divided into 100 ohms and 50 ohms. Method 1 and Method 2 are...
LEIA MAISA Micro-Magic Inc. anunciou recentemente que seu acelerômetro flexível de quartzo da série AC-4, personalizado para uso em projetos de navegação e controle, foi aplicado com sucesso ao sistema de navegação e controle de um determinado tipo de veículo voador de alta velocidade. O sistema resolve o pr...
LEIA MAISRS232 (também conhecido como EIA RS-232) é um dos padrões de interface de comunicação serial mais utilizados. Ele usa comunicação full-duplex e requer três linhas: terra, transmissão e recepção. O RS-232 é adequado apenas para comunicação ponto a ponto entre dispositivos. Devido ao seu sinal de term...
LEIA MAISCom a aceleração da modernização agrícola, as máquinas agrícolas inteligentes tornaram-se equipamentos cruciais para aumentar a eficiência operacional e garantir a segurança das operações. Recentemente, Sensor de inclinação de eixo duplo de alta precisão da série T70 O sensor lançado pela Micro-Magi...
LEIA MAISO RS485 é amplamente utilizado em diversos campos, como instrumentos industriais inteligentes e equipamentos de comunicação, devido à sua forte capacidade anti-interferência e baixo custo. No entanto, os ambientes industriais são complexos e sujeitos a severas interferências eletromagnéticas. Os sis...
LEIA MAIS
Xml política de Privacidade blog Mapa do site
Direitos autorais
@ Micro-Magic Inc Todos os direitos reservados.
SUPORTADO POR REDE