O RS485 é amplamente utilizado em diversos campos, como instrumentos industriais inteligentes e equipamentos de comunicação, devido à sua forte capacidade anti-interferência e baixo custo. No entanto, os ambientes industriais são complexos e sujeitos a severas interferências eletromagnéticas. Os sistemas RS485 não isolados apresentam as seguintes desvantagens:
(1) Em ambientes externos ou industriais, descargas atmosféricas e comutação de energia podem gerar surtos transitórios de alta tensão, que podem facilmente danificar o circuito de back-end;
(2) Quando vários dispositivos compartilham o barramento RS485, uma falha em um nó (como um curto-circuito) pode causar a falha de todo o barramento;
(3) Quando a distância entre os nós de comunicação 485 for muito grande (maior que 50 metros), o terra de referência de cada nó é conectado ao terra local. Quando houver uma grande diferença de tensão entre os terras em ambas as extremidades, o potencial de terra será sobreposto na linha de sinal como uma tensão de modo comum, que pode exceder a faixa de tensão de modo comum que a porta pode suportar, afetando a comunicação normal ou até mesmo danificando o circuito de backend;
(4) Quando os planos de terra entre nós de comunicação 485 distantes são conectados usando cabos (como cabos blindados 485), o fio terra formará um loop de terra com a terra, acoplando ruído de modo comum externo e gerando correntes de loop de terra, o que pode causar falha em todo o sistema de circuito.
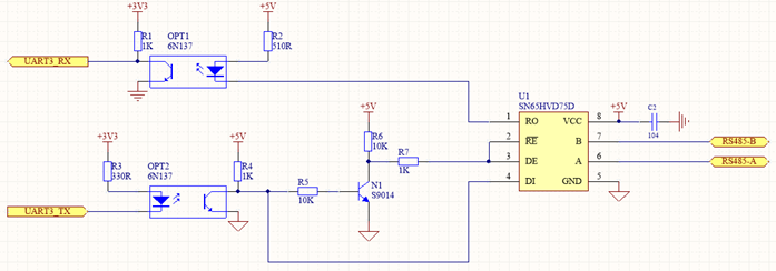
Se esses fatores desfavoráveis existirem, ou se as normas de segurança exigirem isolamento elétrico entre dispositivos para evitar vazamentos ou faíscas que causem riscos, uma solução RS485 isolada deve ser considerada. Um circuito RS485 isolado adiciona recursos de isolamento elétrico ao circuito não isolado, resultando em maior resistência a interferências e estabilidade do sistema. A obtenção de isolamento em um circuito RS485 requer o uso de dispositivos de isolamento, como optoacopladores, isoladores magnéticos e chips de isolamento. Os optoacopladores são os dispositivos de isolamento mais comumente usados e são relativamente baratos. A velocidade do optoacoplador deve atender aos requisitos de taxa de transmissão; geralmente, optoacopladores de alta velocidade são usados para isolamento elétrico RS485, e um módulo de isolamento CC-CC é necessário para fornecer energia independente ao nó. A Figura 1 mostra uma solução de isolamento elétrico RS485 de baixo custo.

Xml política de Privacidade blog Mapa do site
Direitos autorais
@ Micro-Magic Inc Todos os direitos reservados.
SUPORTADO POR REDE