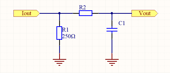
O artigo anterior mencionou que, para suprimir a influência de ruídos de alta frequência, o circuito de amostragem de corrente de 4-20 mA precisa de um filtro passa-baixa RC antes da amostragem do ADC. O circuito do filtro passa-baixa RC mostrado na Figura 1 foi adotado, onde R2 é 1,6 kΩ e C1 é 0,1 µF. Assim, a frequência de corte fc é de aproximadamente 1 kHz.

Figura 1 Filtro passa-baixa RC
A análise a seguir examina sua capacidade de supressão de ruído por meio de cálculos práticos, usando um sinal de 200Hz na banda e um sinal de ruído de 5kHz fora da banda como exemplos para calcular sua resposta de amplitude-frequência.
A saída de um divisor resistivo típico é mostrada na Figura 2.


Figura 2: Saída do divisor de tensão resistivo
O filtro RC utiliza uma estrutura equivalente, substituindo R2 por um capacitor. Primeiramente, substituímos R2 pela reatância capacitiva (XC) do capacitor, obtendo a expressão de saída do divisor de tensão RC conforme mostrado na Figura 3:

Figura 3. Saída do divisor de tensão resistor-capacitor
A expressão para a reatância capacitiva do capacitor é a seguinte:

Figura 4. Expressão para a reatância capacitiva de um capacitor
No exemplo de projeto acima, R ≈ 1600Ω e C = 100nF. Assumimos que a amplitude de VIN é 1V e calculamos a amplitude de VOUT usando uma frequência de onda senoidal de 200Hz (Figura 5):


Figura 5
Os resultados dos cálculos na Figura 5 mostram que a amplitude do sinal de 200 Hz permanece essencialmente inalterada, o que está de acordo com a expectativa de manter a amplitude do sinal sem atenuação enquanto se suprime o ruído. A seguir, vejamos como o filtro atenua com sucesso o componente de ruído de 5 kHz (Figura 6).

Figura 6
Os resultados dos cálculos na Figura 6 mostram que a amplitude do ruído é de apenas cerca de 20% do seu valor original, o que demonstra que o efeito de supressão do ruído fora da banda é significativo.
Xml política de Privacidade blog Mapa do site
Direitos autorais
@ Micro-Magic Inc Todos os direitos reservados.
SUPORTADO POR REDE