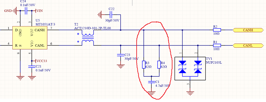
Frequentemente vemos o circuito ilustrado na figura abaixo em comunicações CAN: o resistor de terminação CAN não utiliza diretamente 120 ohms. Em vez disso, um capacitor aterrado é adicionado entre dois resistores de 62 Ω para "dividir" o resistor de terminação em duas partes, o que é conhecido como método de terminação dividida.

Figura 1 Circuito de interface do barramento CAN
Este método de conexão é bastante sofisticado; ele reduz eficazmente a interferência externa no sinal diferencial. O barramento CAN transmite sinais diferenciais, que geralmente são altamente resistentes à interferência de modo comum. No entanto, para projetos de alta confiabilidade, o barramento CAN deve suportar uma variedade de ambientes adversos. Interferências de pico de modo comum de alta amplitude no barramento podem danificar os circuitos aterrados dentro do transceptor CAN, tornando necessária a supressão de interferência. O método mais simples e eficaz para suprimir essa interferência é usar um filtro passa-baixa RC. Isso envolve dividir o resistor de terminação de 120 Ω em dois resistores de 62 Ω conectados em série, com um pequeno capacitor conectado ao terra entre os dois resistores. Isso cria um filtro passa-baixa RC em cada uma das duas portas de transmissão diferencial, CANH/CANL, no barramento CAN.
A frequência de corte de um filtro passa-baixa RC é Fc = 1/(2πRC), portanto C = 1/(2πRFc). Isso significa que o valor do capacitor está relacionado à frequência de corte da transmissão do sinal. A escolha do capacitor é geralmente determinada pela taxa de transmissão (baud rate). Para uma taxa de transmissão de 500 kHz, escolhemos uma frequência de corte de 500 kHz. A fórmula para o cálculo da capacitância é:
C = 1/(2πRFc) = 1/(2π*500000*62) = 5,13nF. Um capacitor de 4,7nF, que é próximo do valor comumente usado, é suficiente.
O barramento CAN utiliza terminação dividida para filtrar de forma mais eficaz o ruído de modo comum de alta frequência, melhorando a estabilidade da comunicação em ambientes industriais complexos.
Xml política de Privacidade blog Mapa do site
Direitos autorais
@ Micro-Magic Inc Todos os direitos reservados.
SUPORTADO POR REDE