Lar Hardware

A função do diodo conectado em paralelo no circuito de reset.

Novos Produtos

A função do diodo conectado em paralelo no circuito de reset.

November 27, 2025

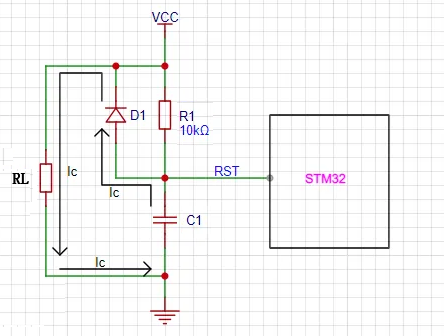
No circuito de reset do STM32 mostrado na Figura 1, um diodo de comutação é geralmente conectado em paralelo com o terminal resistivo do circuito de reset RC. A principal função desse diodo é acelerar a liberação da carga do capacitor.

Figura 1 Circuito de reset do STM32

Figura 2. Circuito de descarga do circuito de reset do STM32

Em um circuito de reset RC, um diodo de descarga é indispensável, sendo sua principal função a descarga rápida. Quando a energia é desligada ou ocorre uma queda momentânea de energia devido a interferência, a carga armazenada no capacitor precisa ser liberada por algum caminho para garantir o reset adequado na próxima vez que a energia for ligada. Sem um diodo, quando o pulso de interferência da queda de energia é curto, o capacitor descarrega através do resistor R1, que possui uma alta resistência, resultando em uma baixa velocidade de descarga. O circuito RC não consegue descarregar completamente no momento da falha de energia, e o sistema não consegue reiniciar automaticamente após o restabelecimento da energia. A interferência da queda momentânea de energia pode fazer com que o programa pare de funcionar normalmente, levando a um comportamento errático ou à entrada em um loop infinito. A adição de um diodo fornece um caminho de descarga rápida para o capacitor. Devido à baixíssima resistência de condução do diodo, como mostrado no caminho de descarga do circuito de reset do STM32 na Figura 2, a carga no capacitor C1 descarrega rapidamente através do diodo D1, garantindo a estabilidade e a confiabilidade do circuito de reset. Quando a energia é desligada, o capacitor descarrega rapidamente para o terra através do diodo. Quando a energia é restaurada, o capacitor já está completamente descarregado e pode iniciar imediatamente o processo de carga, acionando a operação de reinicialização. Esse processo de descarga rápida garante que o circuito de reinicialização possa retornar rapidamente ao seu estado inicial após uma queda de energia ou fornecimento de energia anormal.

Subscibe To Newsletter
Por favor, continue lendo, fique por dentro das novidades, inscreva-se e fique à vontade para nos dizer o que você pensa.
f y

Deixe um recado

Deixe um recado
Se você estiver interessado em nossos produtos e quiser saber mais detalhes, deixe uma mensagem aqui e responderemos assim que possível.
enviar

Lar

Produtos

WhatsApp

Contate-nos