Lar Hardware

Critérios de seleção para diodos de roda livre em circuitos conversores buck

Novos Produtos

Critérios de seleção para diodos de roda livre em circuitos conversores buck

November 06, 2025

Figura 1. Topologia do conversor BUCK não síncrono

A Figura 1 mostra a topologia de um conversor BUCK assíncrono. Os circuitos integrados de conversores BUCK assíncronos normalmente integram apenas o MOSFET de alta tensão internamente. Um diodo de roda livre precisa ser instalado entre o pino SW e o GND como caminho de roda livre para o indutor de potência quando o MOSFET de alta tensão estiver desligado.

A seleção do diodo de roda livre deve atender pelo menos aos seguintes dois critérios rígidos (1)(2) e dois critérios de otimização (3)(4):

(1) A tensão de operação reversa VRRM do diodo de roda livre deve ser igual ou maior que a tensão máxima de entrada VIN(máx).

(2) A corrente de condução direta IF(AV) do diodo de roda livre não deve ser inferior a Iout(max)*(1-D), onde D é o ciclo de trabalho do conversor buck e Iout(max) é a corrente de carga máxima que o conversor buck pode suportar. Para uma seleção mais rigorosa da capacidade de sobrecorrente do diodo de roda livre, pode-se selecionar um valor maior ou igual à corrente de pico no indutor IOUT+(ΔIL)/2.

(3) Quanto menor a queda de tensão direta VF, menor a perda de potência causada por esse parâmetro e maior a eficiência energética. (4) Quanto mais rápida a comutação do estado ligado para o estado desligado (menor o tempo de recuperação reversa trr), menor a perda de recuperação reversa e maior a eficiência energética, melhor.

Os diodos de barreira Schottky (SBDs) são escolhas ideais para diodos de roda livre devido à sua pequena queda de tensão direta e rápido tempo de recuperação reversa (tipicamente dezenas de nanossegundos ou até mesmo alguns nanossegundos), reduzindo as perdas de potência no diodo de roda livre.

Para projetar um conversor CC-CC abaixador com uma faixa de tensão de entrada CC de 9 a 36 V, uma tensão de entrada típica de 12 V, uma tensão de saída de 5 V e uma capacidade de carga máxima de 5 A, um diodo Schottky com tensão reversa de operação de 40 V e corrente direta superior a 5 A foi selecionado, pois sua tensão máxima de entrada é de 36 V. Como mostrado na Figura 2, o diodo Schottky SS54 apresenta uma tensão reversa de operação de 40 V, uma corrente retificada média de 5 A e uma queda de tensão direta máxima de 0,55 V com uma corrente direta de 5,0 A, atendendo aos requisitos do circuito.

Figura 2. Parâmetros elétricos do diodo Schottky SS54

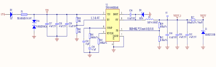
Quando a tensão de entrada é de 12 V (valor típico), o ciclo de trabalho é de 5/12 (valor típico) e a corrente média que flui pelo diodo de roda livre é de 5,0 A * (1 - 5/12) = 2,917 A. Quando a tensão de entrada atinge o valor máximo de 36 V, o ciclo de trabalho é de 5/36 (valor mínimo) e a corrente média máxima que flui pelo diodo de roda livre é de 5,0 A * (1 - 5/36) = 4,3 A. Conforme mostrado na Figura 3, o diodo D3 (SS54) no exemplo de projeto de circuito TPS54360DDAR é o diodo de roda livre selecionado.

Figura 3. Exemplo de projeto de circuito TPS54360DDAR

 

Subscibe To Newsletter
Por favor, continue lendo, fique por dentro das novidades, inscreva-se e fique à vontade para nos dizer o que você pensa.
f y

Deixe um recado

Deixe um recado
Se você estiver interessado em nossos produtos e quiser saber mais detalhes, deixe uma mensagem aqui e responderemos assim que possível.
enviar

Lar

Produtos

WhatsApp

Contate-nos