Em ambientes industriais, para economizar em custos de cabeamento, um sistema de dois fios de 4-20 mA é comumente utilizado. Este sistema usa dois fios para alimentar simultaneamente o sensor/transmissor de campo e transmitir o sinal analógico. Sabemos que o circuito do sensor/transmissor requer uma certa quantidade de corrente para operar; portanto, a estrutura do circuito que utiliza este método deve ser de baixo consumo de energia. A corrente de ponto zero de 4 mA garante que o dispositivo possa iniciar e operar normalmente. A transmissão do sinal analógico é realizada ajustando-se dinamicamente um circuito de fonte de corrente constante para garantir que a corrente total no circuito permaneça precisamente entre 4 mA e 20 mA.

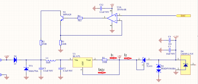
Figura 1. Circuito de regulação de corrente e tensão constantes

Figura 2. Diagrama da estrutura interna do LM317
A Figura 1 mostra um circuito regulador de corrente constante construído com o BL317, um circuito de fonte de corrente constante de baixa potência que controla com precisão a corrente de saída para 3,8 mA. O circuito garante que a corrente que flui para U1 permaneça constante em 3,8 mA, evitando flutuações com mudanças na carga a jusante. Como mostrado no diagrama da estrutura interna do LM317 na Figura 2, a tensão entre Vout e ADJ permanece estável em aproximadamente 1,25 V durante a operação normal, portanto a corrente I1 através do resistor R1 também permanece constante. A direção da corrente é indicada por setas, a partir das quais a seguinte relação pode ser derivada: I2 = I1 + IADJ, onde euADJ é 50μA e pode ser desprezada. Portanto, I2 é aproximadamente igual a I1, ou seja, I2 ≈ I1 = 1,25V/330Ω = 3,8mA.
O estágio subsequente do circuito na Figura 1 utiliza o diodo de referência de tensão de baixa potência LM385-2.5 para fornecer uma fonte de alimentação regulada de 2,5 V para o sistema de baixa potência. O LM385-2.5 opera em uma faixa de corrente de 20 μA a 20 mA e apresenta impedância dinâmica extremamente baixa e excelente estabilidade térmica. O circuito também utiliza de forma inteligente as características da fonte de referência de tensão de precisão TL431, curto-circuitando o pino de referência 1 e o pino de cátodo 2 do TL431 e conectando-o em série com o circuito. Nessa configuração, a queda de tensão entre o ânodo e o cátodo do TL431 é de 2,5 V, garantindo assim que a tensão de saída na fonte de corrente constante I2 seja de 5 V. Essa tensão pode fornecer energia para o circuito de condicionamento de sinal.
Xml política de Privacidade blog Mapa do site
Direitos autorais
@ Micro-Magic Inc Todos os direitos reservados.
SUPORTADO POR REDE