Hardware
Ao projetarmos o circuito periférico da interface I2C, geralmente utilizamos o diagrama de topologia com resistor pull-up mostrado na Figura 1, e sua estrutura interna é a saída de dreno aberto mostrada na Figura 2.O nível de saída de dreno aberto é controlado por um resistor pull-up externo e lógic...
LEIA MAISOs reguladores LDO regulam sua tensão de saída para garantir uma operação estável sob diferentes demandas de corrente de carga. No entanto, quando a corrente de carga excede a faixa projetada, como em um curto-circuito ou sobrecarga, o excesso de corrente pode causar superaquecimento ou até mesmo da...
LEIA MAISA corrente de pico é uma corrente transitória e elevada gerada quando uma fonte de alimentação ou dispositivo é ligado. Em nossas fontes de alimentação e sistemas eletrônicos, a corrente de pico é indesejável porque pode causar sobrecarga e danos ao dispositivo.Os circuitos de fontes de alimentação...
LEIA MAISA corrente de pico é uma corrente transitória e elevada gerada quando uma fonte de alimentação ou dispositivo é ligado. Em nossas fontes de alimentação e sistemas eletrônicos, a corrente de pico é indesejável porque pode causar sobrecarga e danos ao dispositivo.Os circuitos de fontes de alimentação...
LEIA MAISPara garantir a qualidade do roteamento do sinal e evitar interferências durante o projeto da placa de circuito impresso (PCB), mantemos um espaçamento entre as trilhas de sinal equivalente a três vezes a largura da linha. Como mostrado na Figura 1, esse espaçamento refere-se à distância entre os ce...
LEIA MAISAo projetar PCBs de alta velocidade ou alta frequência, os engenheiros eletrônicos utilizam o princípio 20H para atender aos padrões de EMI e reduzir a radiação eletromagnética. Esse princípio exige que o plano de alimentação seja recuado 20H em relação ao plano de terra, onde H representa a distânc...
LEIA MAISSensores e instrumentos possuem uma faixa de tensão de operação, e somente dentro dessa faixa o sistema pode operar de forma estável e confiável. Sabemos que o limite de alta tensão pode ser controlado por um circuito de proteção contra sobretensão, mas como o limite de baixa tensão é definido? As f...
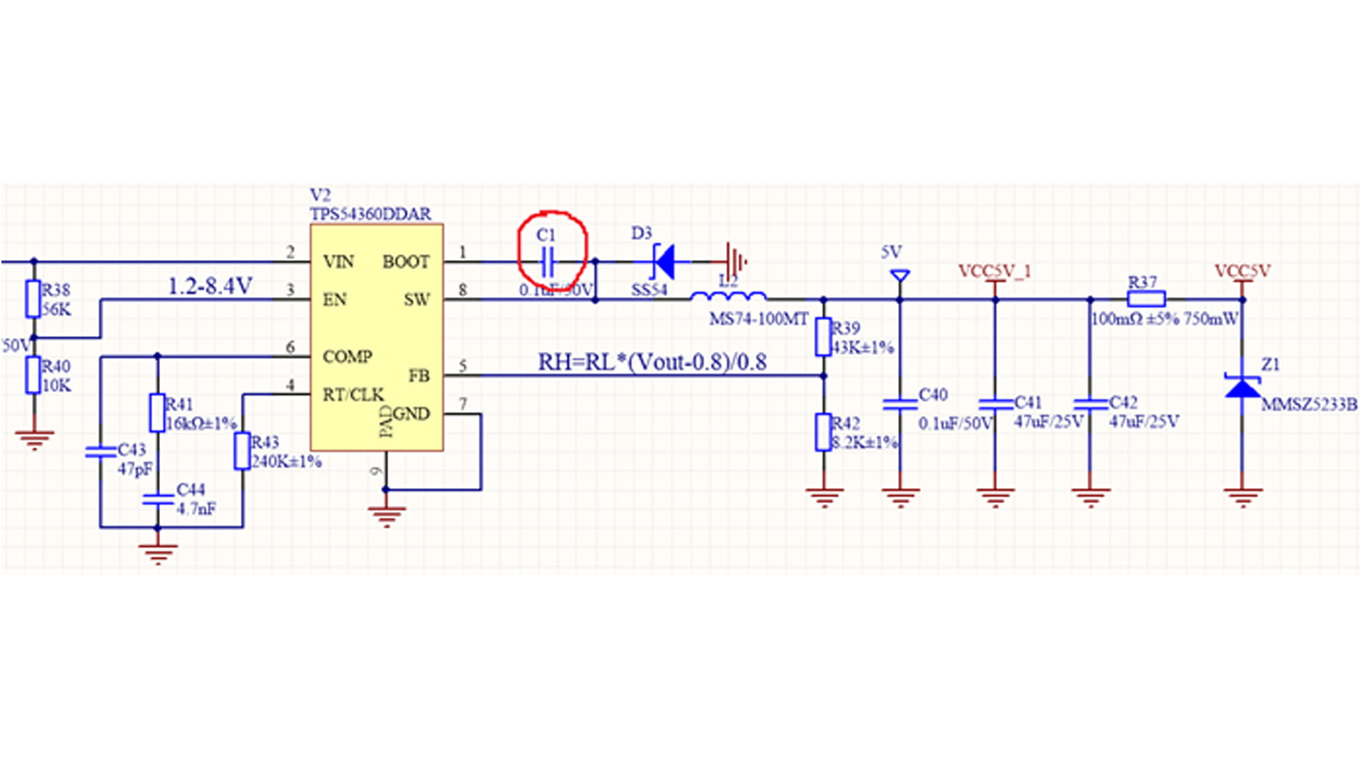
LEIA MAISFigura 1 Fonte de alimentação do BUCNormalmente, ao projetar uma fonte de alimentação buck assíncrona, um capacitor de bootstrap é conectado entre os pinos SW e BOOT do chip, como C1 na Figura 1. O capacitor de bootstrap aproveita a característica de que a tensão em seus terminais não pode mudar rep...
LEIA MAISEm circuitos usados para comunicação via barramento SPI com dispositivos periféricos, um pequeno resistor com resistência de dezenas de ohms é tipicamente conectado em série com a linha de sinal, como mostrado na Figura 1. Este projeto realiza as seguintes funções:1. Adaptação de impedância. Quand...
LEIA MAISFigura 1 Fonte de alimentação do BUCNormalmente, ao projetar uma fonte de alimentação buck assíncrona, um capacitor de bootstrap é conectado entre os pinos SW e BOOT do chip, como C1 na Figura 1. O capacitor de bootstrap aproveita a característica de que a tensão em seus terminais não pode mudar rep...
LEIA MAISNa utilização prática do barramento CAN, conforme ilustrado na Figura 1, é necessário conectar um resistor de 120 Ω em ambas as extremidades do barramento. Qual a justificativa para o uso de um resistor de 120 Ω?Figura 1A seguir, tomamos como exemplo para análise o diagrama da arquitetura interna do...
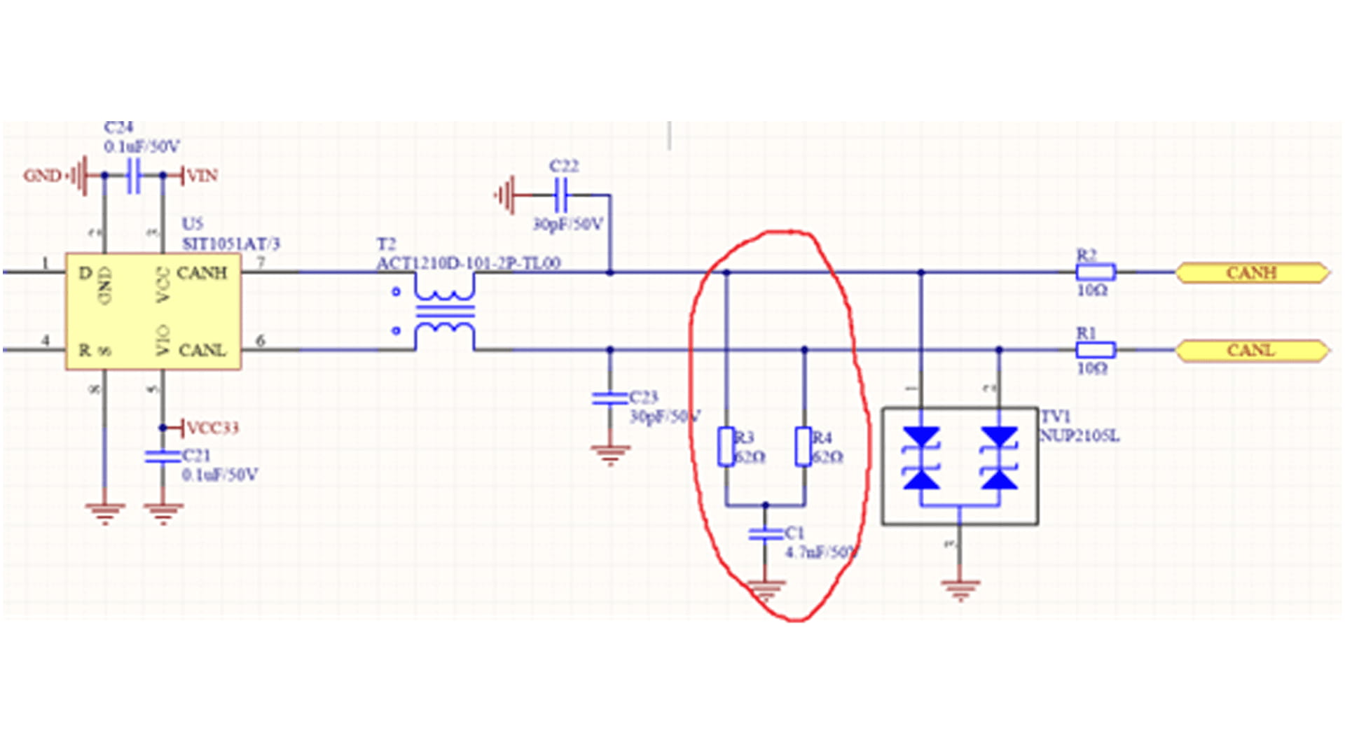
LEIA MAISFrequentemente vemos o circuito ilustrado na figura abaixo em comunicações CAN: o resistor de terminação CAN não utiliza diretamente 120 ohms. Em vez disso, um capacitor aterrado é adicionado entre dois resistores de 62 Ω para "dividir" o resistor de terminação em duas partes, o que é conhecido como...
LEIA MAIS
Xml política de Privacidade blog Mapa do site
Direitos autorais
@ Micro-Magic Inc Todos os direitos reservados.
SUPORTADO POR REDE