Hardware
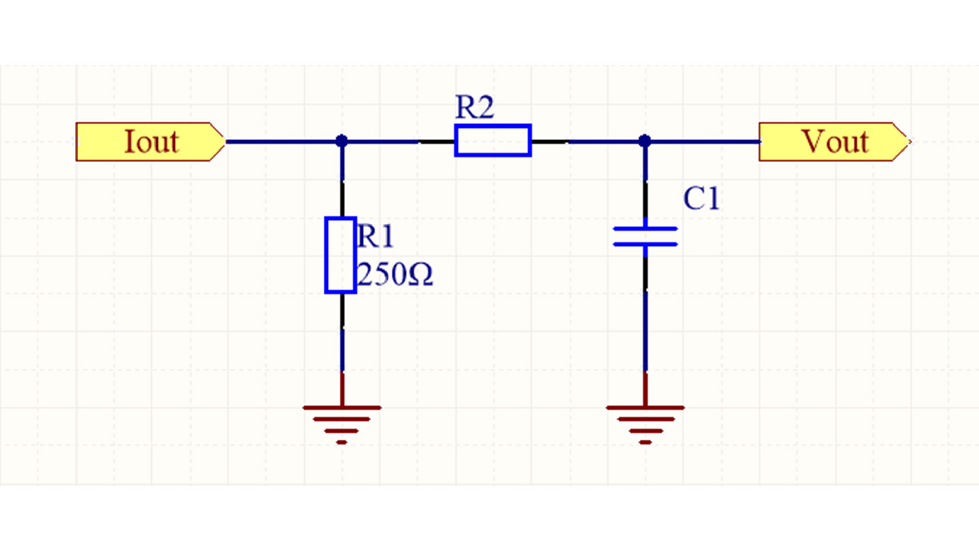
O artigo anterior mencionou que, para suprimir a influência de ruídos de alta frequência, o circuito de amostragem de corrente de 4-20 mA precisa de um filtro passa-baixa RC antes da amostragem do ADC. O circuito do filtro passa-baixa RC mostrado na Figura 1 foi adotado, onde R2 é 1,6 kΩ e C1 é 0,1...
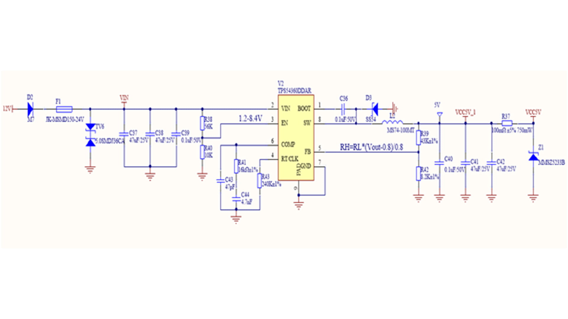
LEIA MAISFigura 1. Topologia do conversor BUCK não síncronoA Figura 1 mostra a topologia de um conversor BUCK assíncrono. Os circuitos integrados de conversores BUCK assíncronos normalmente integram apenas o MOSFET de alta tensão internamente. Um diodo de roda livre precisa ser instalado entre o pino SW e o...
LEIA MAISEm um conversor chaveado abaixador, a corrente de pico teórica que o indutor de potência pode suportar é I.L,PK=(1+r/2)×IFORAEste é o critério para o valor mínimo da corrente nominal ou corrente de saturação do indutor de potência. O valor real selecionado deve ser maior que o valor teórico da corre...
LEIA MAISAo projetar circuitos de fontes de alimentação chaveadas, normalmente calculamos a ondulação de saída usando a seguinte fórmula:Se o capacitor utilizado for um MLCC (Capacitor Cerâmico Multicamadas), sua ESR (Resistência Série Equivalente) é desprezível devido ao seu valor muito baixo. Portanto, com...
LEIA MAISNo circuito de reset do STM32 mostrado na Figura 1, um diodo de comutação é geralmente conectado em paralelo com o terminal resistivo do circuito de reset RC. A principal função desse diodo é acelerar a liberação da carga do capacitor.Figura 1 Circuito de reset do STM32Figura 2. Circuito de descarga...
LEIA MAISIn industrial applications, to accurately measure temperature values, we typically use a PT100 bridge circuit to sample and convert resistance changes into voltage changes. To obtain different measurement ranges, the sampling resistors are divided into 100 ohms and 50 ohms. Method 1 and Method 2 are...
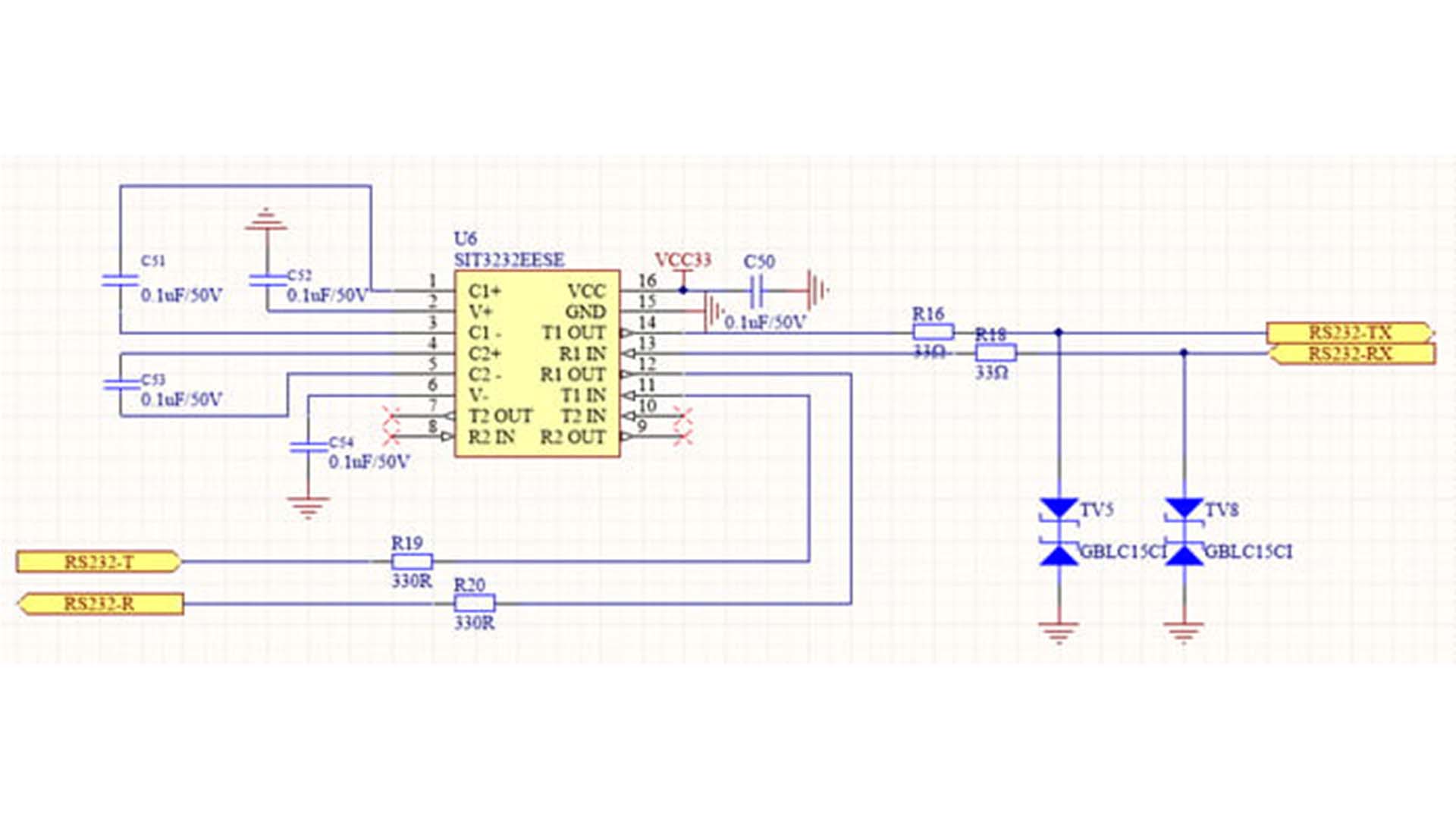
LEIA MAISRS232 (também conhecido como EIA RS-232) é um dos padrões de interface de comunicação serial mais utilizados. Ele usa comunicação full-duplex e requer três linhas: terra, transmissão e recepção. O RS-232 é adequado apenas para comunicação ponto a ponto entre dispositivos. Devido ao seu sinal de term...
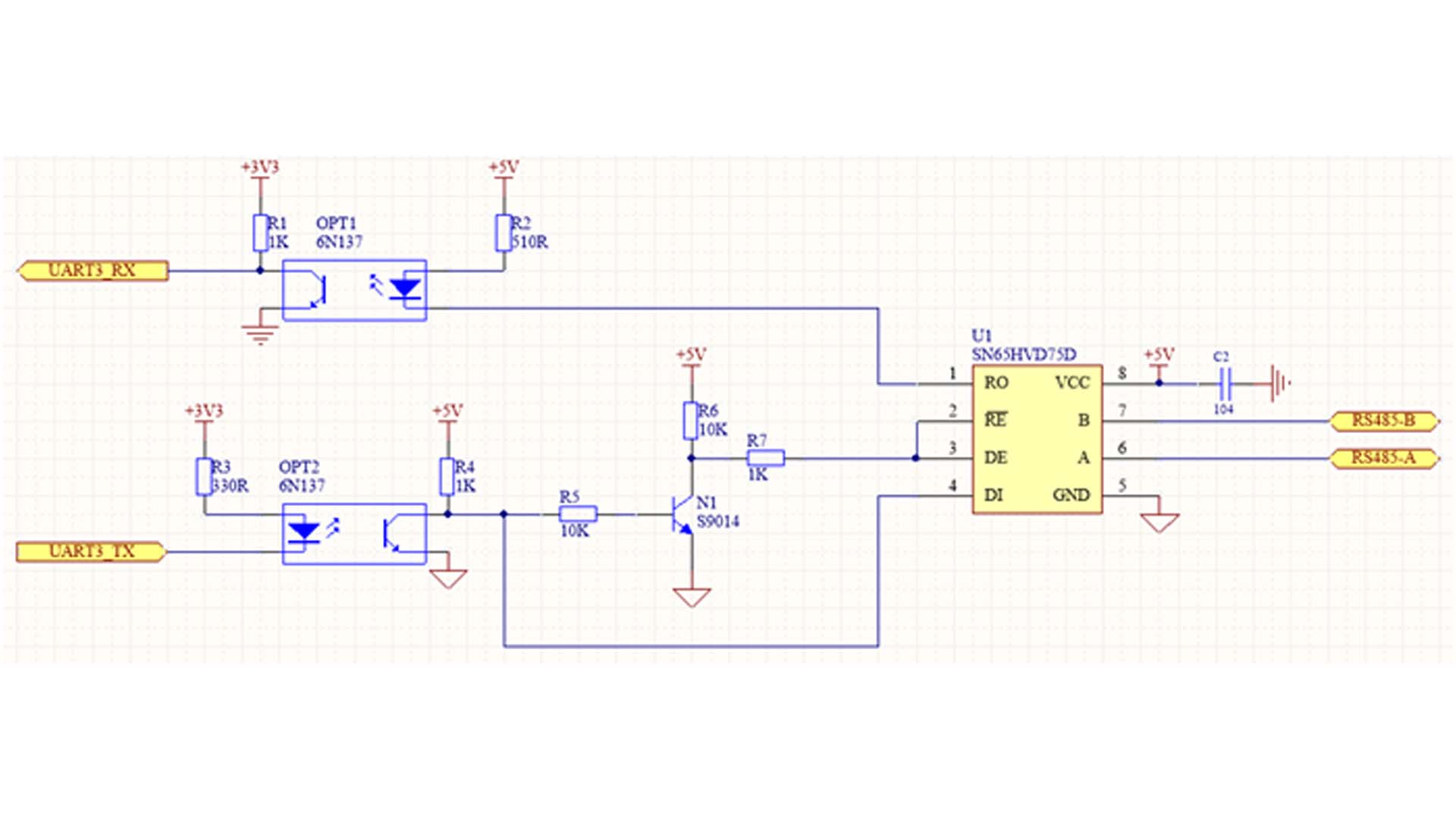
LEIA MAISO RS485 é amplamente utilizado em diversos campos, como instrumentos industriais inteligentes e equipamentos de comunicação, devido à sua forte capacidade anti-interferência e baixo custo. No entanto, os ambientes industriais são complexos e sujeitos a severas interferências eletromagnéticas. Os sis...
LEIA MAISA função de um TVS (Supressor de Tensão Transitória) é proteger circuitos eletrônicos contra danos causados por sobretensões transitórias (como descargas atmosféricas e eletrostáticas). Ele garante a segurança do circuito limitando e desviando rapidamente a energia da sobretensão. No projeto de um...
LEIA MAISAo projetar o diagrama do circuito de clock para um microcontrolador, se um oscilador de cristal ativo for usado como fonte de clock, um resistor de algumas dezenas de ohms é geralmente adicionado à sua saída. Este resistor serve principalmente aos seguintes propósitos:1. Adaptação de ImpedânciaQua...
LEIA MAISSabemos que, para melhorar a capacidade anti-interferência dos sistemas de comunicação, as interfaces RS485, CAN bus, USB e Ethernet utilizam transmissão de sinal diferencial. A transmissão diferencial é uma técnica de transmissão de sinal que difere da abordagem tradicional de linha única. A transm...
LEIA MAISEm ambientes industriais, para economizar em custos de cabeamento, um sistema de dois fios de 4-20 mA é comumente utilizado. Este sistema usa dois fios para alimentar simultaneamente o sensor/transmissor de campo e transmitir o sinal analógico. Sabemos que o circuito do sensor/transmissor requer uma...
LEIA MAIS
Xml política de Privacidade blog Mapa do site
Direitos autorais
@ Micro-Magic Inc Todos os direitos reservados.
SUPORTADO POR REDE