Lar Hardware

Mecanismo de funcionamento do capacitor bootstrap do chip de potência buck

Novos Produtos

Mecanismo de funcionamento do capacitor bootstrap do chip de potência buck

September 25, 2025

buc power supplyFigura 1 Fonte de alimentação do BUC

Normalmente, ao projetar uma fonte de alimentação buck assíncrona, um capacitor de bootstrap é conectado entre os pinos SW e BOOT do chip, como C1 na Figura 1. O capacitor de bootstrap aproveita a característica de que a tensão em seus terminais não pode mudar repentinamente. Quando uma determinada tensão é mantida no capacitor, ao aumentar a tensão no terminal negativo, a tensão no terminal positivo permanece na diferença de potencial original em relação ao terminal negativo, aumentando assim a tensão de acionamento.

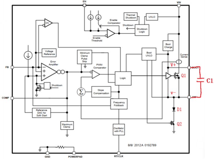
Buck chip internal structure diagramFigura 2. Diagrama da estrutura interna do chip Buck

O circuito integrado buck mostrado na Figura 2 consiste em dois transistores NMOS que conduzem alternadamente de forma complementar. A tensão de entrada total VIN é alimentada através de um regulador de tensão interno, que fornece uma tensão CC baixa Vb para carregar Vboot. Este regulador de tensão interno é tipicamente uma fonte de alimentação de baixa queda de tensão (LDO). Durante a operação do circuito integrado buck, quando o MOSFET de baixa tensão Q2 está ligado, a tensão SW é 0. A tensão de saída do LDO, Vb, carrega o capacitor bootstrap C1, que então flui através do diodo D1 e, em seguida, para o MOSFET de baixa tensão Q2. A tensão no capacitor é aproximadamente igual a Vb, e a tensão no pino BOOT passa a ser Vb. Quando o MOSFET de baixa tensão Q2 está desligado e o MOSFET de alta tensão Q1 está ligado, a tensão no pino SW sobe de 0V para VIN. O polo S do MOSFET de baixa tensão Q2 é aterrado diretamente. Enquanto o polo G apresentar um nível alto (>Vth), o MOSFET de baixa impedância Q2 será ativado. A tensão do polo S do MOSFET de alta impedância Q1 é a tensão de entrada VIN. Para manter o MOSFET de alta impedância Q1 ligado, sua tensão de acionamento de gate deve ser maior que VIN + Vgs(th). Como a tensão no capacitor não pode mudar repentinamente neste ponto, o pino BOOT é elevado a uma tensão maior que VIN (VIN + Vb). O capacitor C1 está conectado em paralelo à fonte de alimentação da unidade de driver do MOSFET de alta impedância Q1, HS Driver. O capacitor bootstrap C1 descarrega para fornecer energia a ela, e a tensão de alimentação é a diferença de tensão no capacitor bootstrap. Devido à presença do capacitor bootstrap, a tensão de acionamento gate-source do MOSFET de alta impedância Q1 atende à condição de ativação (Vgs > VIN + Vgs(th)), mantendo assim o MOSFET de alta impedância Q1 ligado. Enquanto a tensão entre o pino BOOT e o pino SW estiver acima do limite de subtensão (UVLO) do BOOT, o MOSFET de alta tensão Q1 permanece ligado. Quando a tensão do capacitor de bootstrap cai abaixo do limite de subtensão (UVLO) do BOOT devido à descarga, o MOSFET de alta tensão Q1 é desligado e o MOSFET de baixa tensão Q2 é ligado, carregando periodicamente o capacitor de bootstrap e, assim, implementando o modo de controle PWM da fonte de alimentação buck.

Subscibe To Newsletter
Por favor, continue lendo, fique por dentro das novidades, inscreva-se e fique à vontade para nos dizer o que você pensa.
f y

Deixe um recado

Deixe um recado
Se você estiver interessado em nossos produtos e quiser saber mais detalhes, deixe uma mensagem aqui e responderemos assim que possível.
enviar

Lar

Produtos

WhatsApp

Contate-nos