Lar Hardware

Mecanismo de funcionamento do capacitor bootstrap do chip de potência buck

Novos Produtos

Mecanismo de funcionamento do capacitor bootstrap do chip de potência buck

October 10, 2025

Figura 1 Fonte de alimentação do BUC

Normalmente, ao projetar uma fonte de alimentação buck assíncrona, um capacitor de bootstrap é conectado entre os pinos SW e BOOT do chip, como C1 na Figura 1. O capacitor de bootstrap aproveita a característica de que a tensão em seus terminais não pode mudar repentinamente. Quando uma determinada tensão é mantida no capacitor, ao aumentar a tensão no terminal negativo, a tensão no terminal positivo permanece na diferença de potencial original em relação ao terminal negativo, aumentando assim a tensão de acionamento.

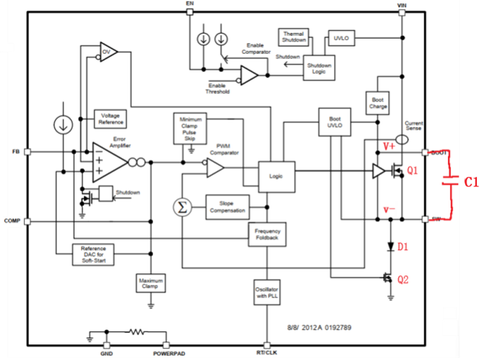
Figura 2. Diagrama da estrutura interna do chip Buck

O circuito integrado buck mostrado na Figura 2 consiste em dois transistores NMOS que conduzem alternadamente de forma complementar. A tensão de entrada total VIN é alimentada através de um regulador de tensão interno, que fornece uma tensão CC baixa Vb para carregar Vboot. Este regulador de tensão interno é tipicamente uma fonte de alimentação de baixa queda de tensão (LDO). Durante a operação do circuito integrado buck, quando o MOSFET de baixa tensão Q2 está ligado, a tensão SW é 0. A tensão de saída do LDO, Vb, carrega o capacitor bootstrap C1, que então flui através do diodo D1 e, em seguida, para o MOSFET de baixa tensão Q2. A tensão no capacitor é aproximadamente igual a Vb, e a tensão no pino BOOT passa a ser Vb. Quando o MOSFET de baixa tensão Q2 está desligado e o MOSFET de alta tensão Q1 está ligado, a tensão no pino SW sobe de 0V para VIN. O polo S do MOSFET de baixa tensão Q2 é aterrado diretamente. Enquanto o polo G apresentar um nível alto (>Vth), o MOSFET de baixa impedância Q2 será ativado. A tensão do polo S do MOSFET de alta impedância Q1 é a tensão de entrada VIN. Para manter o MOSFET de alta impedância Q1 ligado, sua tensão de acionamento de gate deve ser maior que VIN + Vgs(th). Como a tensão no capacitor não pode mudar repentinamente neste ponto, o pino BOOT é elevado a uma tensão maior que VIN (VIN + Vb). O capacitor C1 está conectado em paralelo à fonte de alimentação da unidade de driver do MOSFET de alta impedância Q1, HS Driver. O capacitor bootstrap C1 descarrega para fornecer energia a ela, e a tensão de alimentação é a diferença de tensão no capacitor bootstrap. Devido à presença do capacitor bootstrap, a tensão de acionamento gate-source do MOSFET de alta impedância Q1 atende à condição de ativação (Vgs > VIN + Vgs(th)), mantendo assim o MOSFET de alta impedância Q1 ligado. Enquanto a tensão entre o pino BOOT e o pino SW estiver acima do limite de subtensão (UVLO) do BOOT, o MOSFET de alta tensão Q1 permanece ligado. Quando a tensão do capacitor de bootstrap cai abaixo do limite de subtensão (UVLO) do BOOT devido à descarga, o MOSFET de alta tensão Q1 é desligado e o MOSFET de baixa tensão Q2 é ligado, carregando periodicamente o capacitor de bootstrap e, assim, implementando o modo de controle PWM da fonte de alimentação buck.

Subscibe To Newsletter
Por favor, continue lendo, fique por dentro das novidades, inscreva-se e fique à vontade para nos dizer o que você pensa.
f y

Deixe um recado

Deixe um recado
Se você estiver interessado em nossos produtos e quiser saber mais detalhes, deixe uma mensagem aqui e responderemos assim que possível.
enviar

Lar

Produtos

WhatsApp

Contate-nos